郑州编辑 2023-12-08 16:42
一、做好学习规划
首先需要了解自己目前大概是一个什么英语水平,自己的备考时间有多少,每天能花多少时间专注在雅思练习上。
根据雅思官方调研数据,平均每周至少18个小时才能提升0.5分。如果一天能花6小时左右学雅思,那么从6分基础提升到6.5分基础则需要至少2个月时间。
二、重视词汇量
大量的单词背诵是拿到6.5分的关键。烤鸭君知道很多同学不喜欢背单词,但是这个是不可避免的,没有词汇量做支撑,雅思分数很难有突破。
三、雅思资料要会用
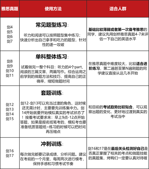
买了很多雅思学习资料,结果还都不太会用说的是不是你?其实对于雅思最有效的资料就是剑雅真题,关于剑雅真题的使用方法可以参考这个:

想要高效考到6.5分,就要“精打细算”分数和自己的精力分配。对于大部分的大陆考生而言,最划算的分数规划是:听力、阅读6.5分+口语、写作6分。
以上是对雅思6.5怎么考的介绍,希望能帮助到大家。
400-098-0079